We document the business workflows tools our clients use to visualize and improve their most important processes.
TWPC is the specialized Active-Process-Diagram job shop, (>APD<)™
The (>APD<)™ design team has extensive field experience
creating business process diagrams. You’d be hard-pressed to find a more skilled
process capture team than here at TWPC because our diagram designers are highly experienced.
Want to know more about how we can give you the process diagrams needed for lasting process improvements?
Contact TWPC and set up your Active-Process-Diagram (>APD<)™ work order.
For more information today: 1-201-572-2680
TWPC Process Diagram Examples
©2024 Copyright The WRITE Procedures Company - (>APD<)™
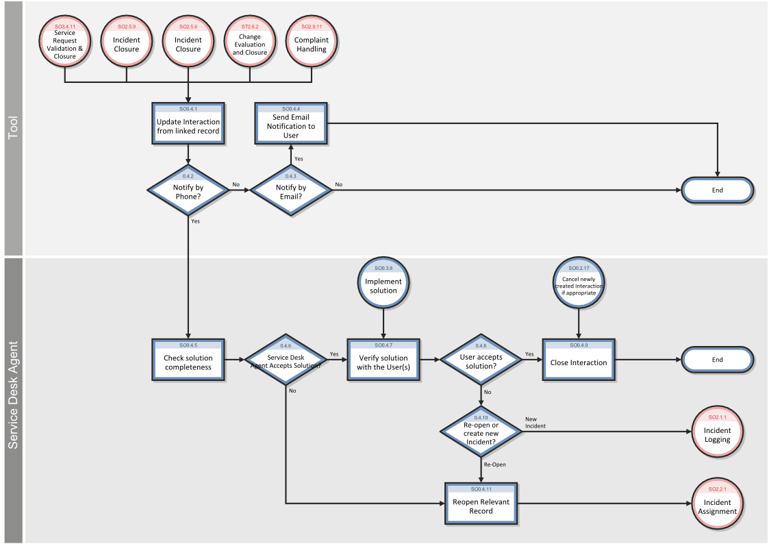
1 Process: Create New Service Request — Swim Lane Diagram
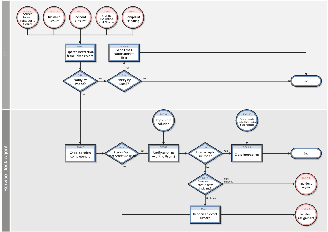
2. Process: Open Document Resolution — Process Flowchart
Blurred Lines
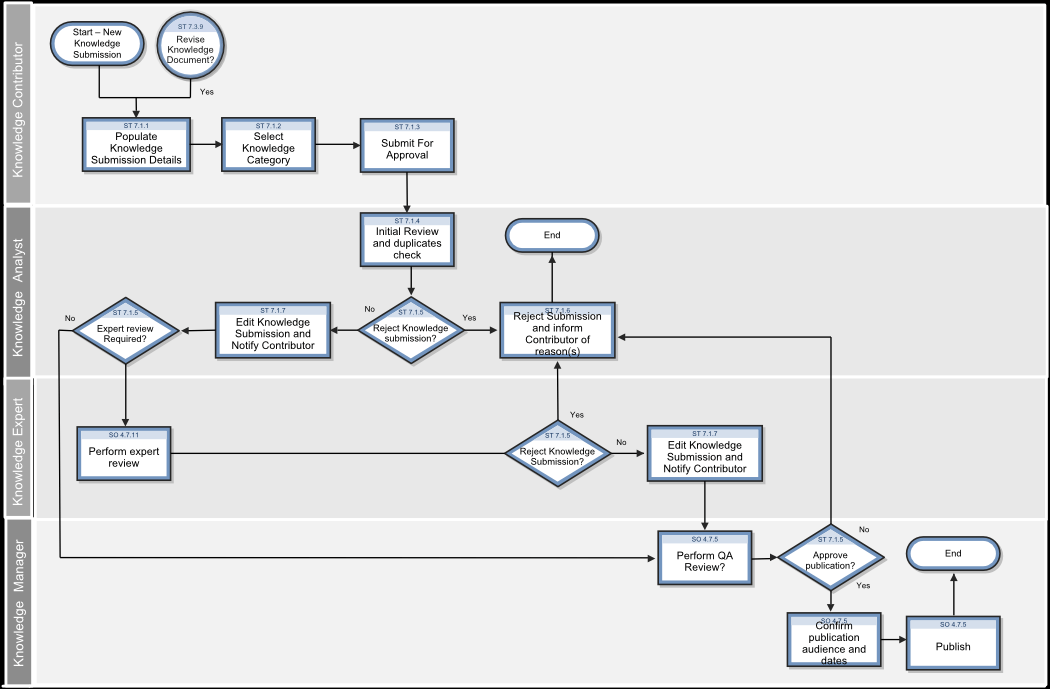
3. Process: Open Business Knowledge Record — Swim Lane Diagram
Blurred Lines
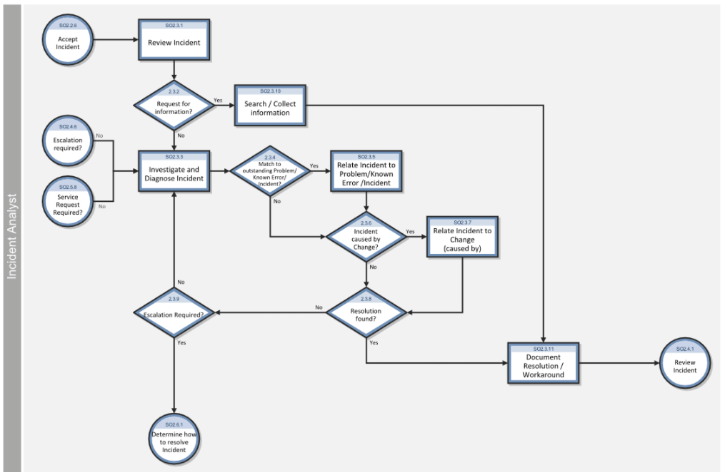
4. Process: Open New Incident to Fix a Business Problem — Flowchart
Blurred Lines
Customer Testimonials
Contact us to schedule your
Current Process Diagram Status
assessment today.





